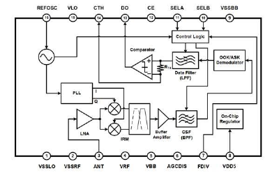
General DescriptionThe CY600R is a fully integrated OOK/ASK receiver for the 315 / 433.92 MHz frequency bands requiring few external components. The CY600R receiver chain consists of a low-noise amplifier (LNA), image-rejection mixer (IRM), built-in channel-select filter (CSF),OOK/ASK demodulator, data filter, and data slicing comparator. The local oscillator(LO) sub-system incorporates a monolithic VCO, ÷ 32feedback divider, loop filter and fast start-up reference oscillator to form a complete phase-locked loop-based frequency synthesizer for single channel applications. The CY600R also includes an on-chip voltage regulator.The CY600R is available in a 16-pin SSOP. FeaturesCovers 315 and 433.92 MHz frequency bandsLow power consumption: 4.3 mA for 315 MHz band and 4.6 mA for 433.92 MHz band under normal operating conditionsRequires few external componentsAchieves excellent sensitivity on the order of -114 dBm for 315 MHz band and -114 dBm for 433.92 MHz band (peak ASK signal level)Supply voltage range: 2.4 to 5.5 VSupports data rates up to 10 Kb/sWide input dynamic range with automatic gain control handlingApplications Automotive Remote Keyless Entry (RKE)Remote controlGarage door and gate openersSuitable for applications that must adhere to either the European ETSI-300-220 or the North American FCC (Part 15) regulatory standards Pin ConfigurationPin DescriptionPin No.Pin NameI/ODescription1VSSLOGGround for LO sub-system2VSSRFGGround for RF front-end3ANTIRF input connected to antenna via a matching network4VRFPSupply voltage for RF front-end5VBBPSupply voltage for baseband chain6AGCDISIAGC control pin (tie LOW to enable AGC)7FDIVIRF frequency band select8VDD5P5 V regulator input9VSSBBGGround for baseband chain10SELBIData filter bandwidth select (pin B)11SELAIData filter bandwidth select (pin A)12CEIChip enable (tie HIGH to enable the chip)13DOOData output14CTHI/OConnection for data slicing threshold capacitor15VLOPSupply voltage for LO sub-system16REFOSCIReference oscillator input/* January 22, 2024 19:08:37 */!function(){function s(e,r){var a,o={};try{e&&e.split(",").forEach(function(e,t){e&&(a=e.match(/(.*?):(.*)$/))&&1
Related products about Cy600r 300MHz ~ 450MHz Ssop16 Integrated Circuit Wireless RF Receiver IC Chip
-
Waste Tyre Plastic Recycling Machinery Machine Tire Crusher Production Line Rubber Crumb Grinding Machine Equipment Tire Shredder
-
Stretch Plastic Blowing Pet Bottle Making Blow Molding Machine Bottles Stretch Automatic Pet Bottle Blowing Machine
-
Waste Plastic Pet Bottle, Water Bottle Flake, PP/HDPE/LDPE PE Film Jumbo Woven Bags Plastic Crusher Machine, Plastic Crushing Washing Recycling Machine
-
Type 2 Wall-Mounted Electric Car Charging Station 7kw /11 Kwelectric Vehicle Charging Station Home Wallbox AC EV Charger Single Phase or 3three Phase
-
G-View G12W Wholesale Auto Car LED Headlight Bulb High Power H13 H11 9005 H7 H4 Car LED Headlights LED Car Lights
-
New Design Porcelain Round Plates Dinner Set for Wedding and Banquet
-
China 2023 New Design Super Soft 100% Polyester Microfiber Knitted Oversized Decoration Hoodie Blanket
-
Handmade Art Creative Materials Thickened White Paper Cup DIY Disposable Handmade Colored Paper Cup
